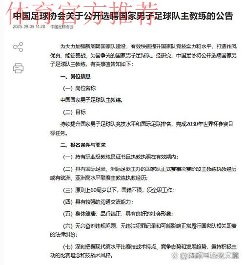
当一支国家队在世界赛场上屡屡受挫时,人们往往会把目光投向同一个位置——主教练席。中国足协正式启动男足国家队主教练选聘工作,不仅是一则人事消息,更像是一次关于中国足球方向感的集体追问 选谁 来干什么 怎么干 这些问题的答案将深刻影响未来几年中国男足的气质 轨迹和天花板

中国足协启动男足国家队主教练选聘工作背后的信号 并不只是人员更替那么简单 在经历了连续大赛成绩不佳 公众信任度下降和青训改革艰难推进之后 足协此时启动选聘 程序上的动作背后是一次重新校准国家队定位的机会 是延续以往路径 继续依赖经验丰富的外教 还是尝试让本土教练扛起重任 也是外界最关心的焦点之一 如果说以往每一次换帅更像是救火 那么这一次更被寄望为重建
选帅首先是选理念 过去多年 中国男足在主教练的风格上经历了频繁摇摆 有的教练强调防守反击 有的倡导控球组织 有人看重纪律和跑动 也有人试图在短期内通过改变阵型和战术来搏一个出线名额 这种理念上的反复 叠加球员技术特点本就不够稳定 直接导致国家队缺乏清晰持续的战术身份 没有谁能一眼看出 这是一支风格鲜明的中国队 因此在新一轮选聘中 能否确立一个符合中国现实的长期技战术蓝图 比单纯选择名帅更关键 主教练必须清楚自己要打造怎样的一支球队 而足协也必须明白 自己期待的国家队形象是什么
在这个意义上 主教练不再是一个单纯的战术执行者 他更像是一个系统工程的总设计师 需要在国家队和联赛 青训之间搭起桥梁 例如 在球员选拔上 是否敢于打破论资排辈倾向 给状态更好 更适应现代足球节奏的年轻球员机会 在训练理念上 是否能够把先进的对抗数据 体能监控 技术分析引入日常集训 而不是停留在喊口号式的拼搏精神上 精神属性固然重要 但如果没有和现代训练手段匹配 很难在高强度比赛中撑到最后

不少人会拿日韩足球的主教练路径做对比 韩国在长期坚持本土教练为主的同时 也会阶段性引入外教补充思路 日本则在联赛体系高度成熟的基础上 通过国家队主帅的更迭不断微调风格 而核心点在于 无论谁来执教 他们都围绕清晰的技术路线 来选人和训练 这是中国男足过去长期欠缺的一环 中国足协此番启动选聘 如果仍停留在 短期成绩优先 的思路 那么教练再怎么更换也难以真正摆脱恶性循环 因此更重要的是在选聘条件中 明确写入对中长期规划的考察 比如是否有三到五年的整体构想 是否会主动参与青训标准制定和沟通
从以往案例看主教练与制度之间的博弈 更能凸显这次选聘的复杂性 某些外教到任时 带着丰富的执教履历和清晰的技战术框架 却在落地过程中发现 联赛节奏 球员技术能力 甚至备战周期 都和预期有较大落差 于是战术被一步步简化 最终变成了保守求稳的防守型球队 反过来看也有本土教练 在激励球员和熟悉环境方面有优势 但在临场调整和细致战术安排上 仍存在与世界一流水平的差距 这些案例说明 这次选聘不宜简单地以 外教还是本土教练 来做判断 关键在于 是否能够构建一个让主教练真正发挥作用的制度环境 包括公开透明的选拔标准 可预期的合同周期 以及合理的绩效评价机制
在评价标准上 过去主教练的命运多数与某一场关键比赛的胜负直接挂钩 这使得教练往往倾向于短期主义 宁可压缩新人上场时间 也要保护眼前成绩 但对于急需新陈代谢的中国男足来说 这种模式已经难以为继 在新的选聘中 如果能够在合同条款中明确 青训输送比例 新人使用情况 球队整体技战术数据改善 等中长期指标 那么主教练就有更大空间去推动结构性变化 而不是被迫在保守与冒险之间痛苦摇摆 中国足协启动男足国家队主教练选聘工作 理应伴随评价体系的升级 而不是仅仅更新一份名单

从球迷视角看 公众对这次选聘寄托的是一种期待 愿意看到一支即便尚未达到世界一流水平 但至少能踢出整体感和战斗力的国家队 既能够在强队面前保持足够的对抗 也能在同级别球队面前展现主动性 这就要求未来主教练具备几项核心能力 首先是打造团队精神的能力 在目前的舆论环境下 球员承受巨大压力 如何在更衣室里重建信任感和荣誉感 至关重要 其次是精细化战术管理能力 包括定位球设计 压迫节奏控制 换人策略等 这些看似细节 往往决定比分 最后是对外沟通的能力 主教练如何向公众清晰解释自己的理念和选择 能否在质疑声中保持稳定节奏 都会间接影响球队氛围
可以设想一个理想化的选聘流程 中国足协首先在公开公告中明确基础条件和理念方向 让外界清楚本次选聘希望解决哪些问题 随后在专业层面组织由教练员 技术分析人士和管理者组成的评审小组 对候选人进行多维度评估 不仅看过往战绩 还看其在不同环境下的适应能力 球队改造能力以及对中国足球现实的理解 再通过面谈交流 模拟技战术方案设计等环节 来考察其综合素质 如果这些环节能够做到相对公开透明 至少可以提升社会对这次选聘的信心 借此机会推动整个管理体系的专业化
从更长远的视角看 这次主教练选聘可以成为中国足球改革的一个抓手 当主教练被要求参与到长期规划中时 足协也必须同步完善联赛节奏 国字号梯队建设和教练员培养机制 比如 新任主教练是否有权利建议U23 U20等梯队在风格上进行联动 以便为国家队输送风格统一的球员 又比如 是否可以推动中超俱乐部在训练内容和比赛数据上 与国家队建立更紧密的信息共享机制 让主教练对球员状态有更全面的了解 这些工作都超出了传统选帅范畴 却直接关联选帅成败 如果这一次仅仅停留在更换一个名字 而没有撬动底层结构 那么所谓的 重启 很可能只是一轮新的循环起点
当然 任何改革都不可能一蹴而就 中国足协启动男足国家队主教练选聘工作 本身就是在复杂舆论和巨大压力中迈出的步骤 对外 它要回应球迷对成绩和尊严的期待 对内 它要平衡短期成绩需求与长远建设之间的张力 在这个过程中 更需要一种务实的共识 即承认当前差距的现实 又不放弃系统化改善的耐心 当新的主教练走上教练席时 他不仅代表自己的职业生涯 也承载着一次重塑中国足球叙事的机会 若能把这次选聘变成理念升级 制度迭代与公众沟通的综合工程 那么无论眼前成绩如何起伏 中国男足的未来至少会比现在更加清晰和可期




需求表单